Home

Infos

Hobbies

Freunde

Gästebuch

Elektronik-Seiten

GSM-Home

Links

Downloads

e-mail

GSM-Technik ...

NOKIA CELLULAR DATA SUITE 2.0 - SELBSTBAU FÜR NOKIA 51xx/61xx:

Der Selbstbau der NOKIA Data Suite lohnt auf jeden Fall, wenn man den hohen Anschaffunspreis von rund ATS 2.500,-- in Betracht zieht. Im Selbstbau bringt man die Schaltung zwar nicht elegant im Sub-D Stecker unter, aber die Kosten belaufen sich auf etwa ATS 600,--.
Kaum zu bekommen ist der Stecker für das Telefon, ich habe den Stecker einer billigen Freisprecheinrichtung verwendet. Das benötigte Schnittstellenwandler-IC bekommt man bei MAXIM oder RS-Components, alle anderen Bauteile sind Standardbauelemente.

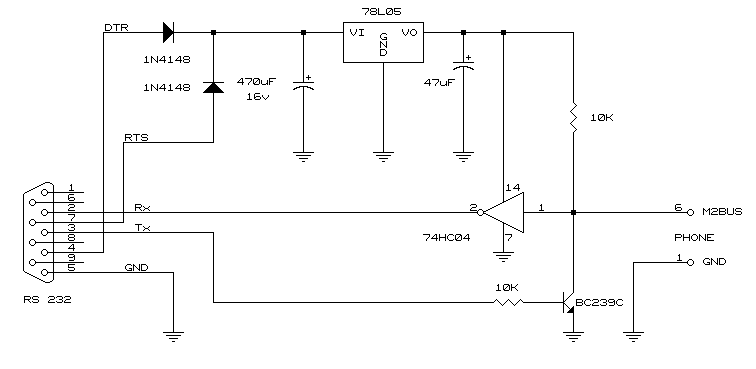
Grundsätzlich zu unterscheiden sind das "klassische" Datenkabel, das sog. FBUS-Kabel und das M2BUS-Kabel. Ersteres ist gedacht für sämtliche Consumer-Zwecke wie Datenaustausch (Modem, Fax,...), SMS, Logo-Upload, etc. Das zweitere wird für sämtliche Service-Software (WinTesla, PCLocals, ...) benötigt. Den Nachbau des kombinierten Kabels habe ich selbst noch nicht ausprobiert, klingt aber interessant.

Hier also die Schaltungen bzw Bauanleitung für beide Varianten:

- Schaltplan
- Detailierte Bauanleitung mit Printlayouts und Tips (Download 373 kB - auf *.zip umbenennen !)
- Bild von meinem Prototypen
- Bild von der verkleinerten Version

- Schaltplan
- Bild von meinem Prototypen

- Schaltplan

... und viel Erfolg !

TOP